ANYTONE AT-5555 PLUS AM FM SSB
This High quality mobile radio is created with a
fashionable design idea. Well-integrated use of technologies
contributes to the high-efficiency manufacturing process.

1. Large LCD panel which displays frequency and all kinds of
information
2. DUAL-DIGITAL TUBE FOR CHANNEL DISPLAY
3. USE EL technology for backlight
4. PA、CW、AM、FM、USB、LSB mode
5. A、B、C、D、E、F ,
6 banks in total, where 60 channels at least can be individually
programmed. 6. Frequency Tuning Step can be 10HZ, 100HZ, 1KHZ or
10KHZ.
7. Multiple CLARIFIER Operating Modes
8. Flexible menu functions and PC programming software to meet
varied customer demands
9. ECHO Function
10. SQ, ASQ Function (FM and AM mode only) 11. RF GAIN
ADJUSTMENT
12. RF PWR ADJUSTMENT
13. SCAN FUNCTION
14. RB FUNCTION
15. NB/ANL FUNCTION
16. DW DUAL-WATCH FUNCTION
17. BEEP VOICE PROMPT
18. +10KHZ Function
19. SWR、S/RF、DC Voltage display function
20. TOT function
21. HI-CUT FUNCTION
22. EMG CALL
23. SWR PROTECTION
24. POWER SUPPLIED VOLTAGE PROTACTION
25. Key-Lock Function
26. VOX function
27. CTCSS/DCS code
28. RX compander: noise blanker
29. Noise gate setting: mic noise adjustable
30. RX Noise Reduction (only AT-5555PLUS/N)
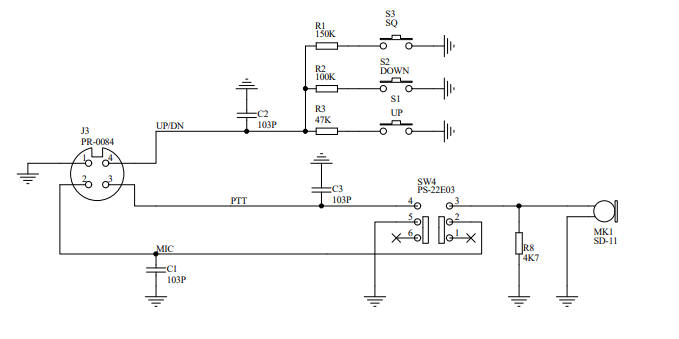
31. Compatible with “electronic” and “dynamic” MIC type
The primary difference between the
Anytone AT-5555 PLUS and the AT-5555 PLUS/N is the addition of a
built-in RX Noise Reduction
(NRC) circuit in the "N" model.
Here's a breakdown of the key differences and features:
Anytone AT-5555 PLUS/N (New Version)
-
RX Noise Reduction (NRC): This is the most
significant addition.
The "N" model
includes an extra PCB inside the radio specifically for a
receive noise reduction function.
This feature helps
to reduce background noise on incoming signals.
Some users have
noted that this noise reduction can be aggressive and is not
always adjustable.
-
Other New/Updated Features: The PLUS/N model also
includes other updates and new menu functions, such as:
-
VOX
(Voice-activated transmit).
-
CTCSS/DCS
codes for squelch control.
-
RX compander.
-
Noise gate.
-
The ability to select the microphone type (electret
or dynamic).
-
A program cable connector on the back of the radio
for PC programming.
-
Extra ventilation holes on the top and bottom covers
for better cooling.
In essence, the
AT-5555 PLUS/N is an updated version of the AT-5555 PLUS, with
the most notable improvement being the built-in receive noise
reduction feature.
If you are looking for a radio with better noise handling
capabilities out of the box, the "N" model is the one to choose.
|